Consequences of Retail Checkout Crowding on Perceived Emotional Discomfort and Switching Intentions

Vinish P1; Prakash Pinto2 ; Iqbal Thonse Hawaldar3*

1,2Department of Business Administration,  St Joseph Engineering College,  Mangaluru, Karnataka, India.
3
Department of Accounting & Finance, College of Business Administration,  Kingdom University, Bahrain.

Abstract

The waiting line is an essential element in the consumer's assessment of the overall shopping experience. Perceived idle time while waiting in the queue exaggerates the negative response to wait duration and affects the overall customer satisfaction. The store employees find it hard to muddle through peak hours and deal with the demand for a speedy process. The inefficient queuing system can lead to productivity and monetary losses from an operational outlook. This study explores the determinants of emotional discomfort encountered by customers waiting at the retail checkout. The study pursues a descriptive research design and is cross-sectional. Survey research was employed to ascertain customers' perceptions of their wait experience. The sample consisted of 385 respondents visiting the target organised outlets located in various localities in Bengaluru. Pearson correlation, multiple regression analysis, and SEM are applied to examine the data. Regardless of their age and gender, respondents experienced emotional discomfort at the retail checkout. Various situations while waiting in the queue appeared to influence the emotional discomfort significantly. This study suggests that while waiting in the queue at the retail checkout, situational factors influence emotional discomfort and subsequently persuade store switching intentions. The findings of this study are pertinent to retail outlets selling diverse merchandise and having situations requiring waiting. The study concludes that emotional discomfort is predominant during the checkout process in Indian retail outlets.

Keywords:Retail, Checkout, Discomfort, Waiting, Customer satisfaction, Queue, Impulse buying, Customer engagement, Customer switching, India.

JEL Classification: D91; L81; M31; O14.

 

DOI: 10.53894/ijirss.v5i2.443
Funding: This study received no specific financial support.
History: Received: 30 December 2021/Revised: 2 May 2022/Accepted: 20 May 2022/Published: 6 June 2022
Copyright: © 2022 by the authors. This article is an open access article distributed under the terms and conditions of the Creative Commons Attribution (CC BY) license (https://creativecommons.org/licenses/by/4.0/).
Authors' Contributions: All authors contributed equally to the conception and design of the study.
Acknowledgement: The authors acknowledge and thank all the participants in the survey for their cooperation and valuable input during data collection. The authors are also grateful to the retail outlets for granting permission to conduct this study.
Competing Interests: The authors declare that they have no conflict of interests.
Transparency:  The authors confirm that the manuscript is an honest, accurate, and transparent account of the study was reported; that no vital features of the study have been omitted; and that any discrepancies from the study as planned have been explained.
Ethical: This study follows all ethical practices during writing
Publisher: Innovative Research Publishing

1. Introduction

Waiting is an essential process in the whole shopping activity [1, 2] . Long waiting lines at the billing counter are the most distressing aspect after a customer finishes searching for and selecting the merchandise. Riel, et al. [3] claim that waiting areas in supermarkets are less attractive and may lead to negative emotional responses. One's sense of control influences the bodily and emotional reactions to stressful environments like crowding and waiting [4] . Customers accrue stress when idle. The extent of strain can denote the degree of accrual of stress at any point in time. The critical negative outcome of waiting is 'time lost'. Researchers argue that the longer the perceived waiting time, the higher the negative evaluation of service [4] . Customers' reference to reasonable waiting time varied based on the time of joining the queue and the length of the queue [5] .

Customers usually seek information on the length of the queue and expected waiting time while in the service facility [1] . Consequently, the uninformed customer is more dissatisfied than an informed customer. Though earlier research findings confirm the positive distraction of consumers' perceived waiting by continuously providing the waiting information, the existing literature highlights the need for identifying the significance of other factors like uncertainty reduction and cognitive reappraisal of waiting time. Arguments favour customers being deeply involved in the passage of time and time estimation during the entire waiting period [6] .

Waiting line issues are extensively deliberated in operations management literature and made through many mathematical propositions. Nevertheless, the studies have not paid much attention to the psychological cost of waiting Seawright and Sampson [7] . Uddin, et al. [8] expressed limitations of queuing theory to be applied in real-life situations precisely due to the hypothetical assumption of an infinite number of customers, infinite queue capacity or constant inter-arrival or service times that are non-existent in reality. Del Mar Pamies, et al. [9] pointed out that empirical studies on waiting were undertaken predominantly in only three nations, i.e., the UK, USA, and Canada.

Prior studies on waiting argued that cultural explications of time, waiting delays, and customers' waiting behaviour differ substantially [10, 11] . The fast pace of today's life has left most shoppers with little tolerance for waiting, particularly while shopping. Pressure on people's time is higher than ever in India with the rise in dual-earner couples, longer working hours and the need for social connectedness. Previous studies have advocated customer emotions during unpleasant shopping confrontations. However, it paid less attention to customers waiting at the retail checkout in a developing country like India. This study examines the implications of waiting in the queue at the checkout, the associated emotional discomfort, and the customers' behavioural intentions.

2. Literature Review

2.1. Waiting Line

Taylor [12] described waiting as an activity that commences when the customer is ready to wait until the service encounter starts. The earlier approaches to operations research focused on the opportunity cost of waiting. Later, the waiting cost received a new dimension in associating the psychological cost and the economic value [13]. Figure 1 illustrates the conceptual model discussed in this study.

Figure 1.The conceptual model.

2.2. Overall Satisfaction and Switching Intention

Huddleston, et al. [14] explained customer satisfaction as "a response (cognitive or affective) that pertains to a particular focus (i.e. a purchase experience and the associated product) and occurs at a certain time (i.e. post-purchase, post-consumption)". The negative emotional response developed during the wait in turn adversely affects the overall service evaluations and vice-versa Riel, et al. [3]; Taylor [12]; Taylor [15]. Riel, et al. [3] showed an antagonistic, impactful and beeline relationship between a negative emotional response to the wait and satisfaction. The overall satisfaction leads to the behavioural response [16, 17]. The response could be revisiting the retail outlet (positive) or switching the retail outlet (negative). We, therefore, hypothesise:

H1: Overall satisfaction determines the store switching intention.
H2: Emotional discomfort during the wait induces store switching intention.

2.3. Emotional Discomfort

Service delivery directly persuades customer satisfaction Bitner [18]; Gail and Scott [19]. Bagozzi, et al. [20] found that most customers visiting the supermarkets are either 'irritated, bored, frustrated and unhappy' on many occasions while waiting for the checkout, which triggers the negative mental experience of their waiting experience. The negative responses to waiting in a queue are more dominant than the overall store quality perceptions or store image [21]. One of India's most prominent modern chain retailers, Future Group, handles an average of 200 million billings annually across 1,400 stores in 250 cities across India [22]. An increased footfall gives rise to crowding, a principal constituent that enkindles emotional discomfort, resulting in a negative evaluation of the service experience and ultimately affecting customer satisfaction. The 'emotional discomfort' is described as "notably feelings of being cramped and crowded and of frustration at not being able to get away" [23-25] . Hence, we hypothesise:

H3: Emotional discomfort during the wait negatively affects overall satisfaction.

2.4. Customer Engagement

Research has claimed that waits in service processes can be managed in two ways, namely operations management and perception management [5]. The challenges of attaining "zero defects" in a service setting have constrained the scope of operations management, thus unfolding more research prospects in managing perceptions of the wait. Nevertheless, the empirical evidence in this context is limited [5]. Customers fill their wait times with physical and mental activities that divert their attention from the wait duration [[26]. Time fillers can be context-related or unrelated based on their significance to the purchase situation [12, 15]. Environmental elements encourage customers' affective state in a retail environment entailing desire and stimulation, which may lead to positive feelings [18, 27-30] . The customer perceives the retail environment as ambient and embracing, shaping the overall experience through direct and provider-mediated effects [31, 32]. Hence, we hypotheses:

H4: Customer engagement during the wait positively affects overall satisfaction.
H5: Customer engagement during the wait lowers emotional discomfort.

2.5. Impulse Buying

Grocery checkout purchases are spontaneous and unreflective [33].Human feelings such as "positive and negative affect, cognitive feelings, or feelings of hunger or thirst" reflect impulse buying [34, 35]. Impulse buying at the checkout area is measured in its importance to customers, reducing their boredom and perception of the wait [36, 37]. Substantive work on impulse buying behaviours was carried out in Western and developed countries, while limited studies focused on impulse buying in developing countries [38]. Impulse buying behaviour is of particular interest in the background of socio-economic changes that are taking place in emerging markets like India [39]. The study hypothesises that emotional discomfort, a result of various situational factors, modifies impulse buying. Therefore, we hypothesise:

H6: Emotional discomfort lowers the impulse buying tendency.

2.6. Situational Factors

The underlying concept of this study is the deliberation of situational factors as "stimulators" of emotional discomfort at the retail checkout. The length of the wait directly affects anger and overall service evaluation [12]. 'Perceived wait duration' influences negative emotional responses to waiting Riel, et al. [3]. Osuna [13] stated that the stressing agents are crucial in a waiting situation and are broadly termed "situational factors". The accumulated stress at the checkout triggers emotional discomfort.

2.7. Waiting While in the Queue

Customers evenly react to the length of the queue, context, and environment in which waiting transpires [24]. Boredom induced by waiting in line will lead to impatience, tension, and anxiety [23]. Exposure to a stressful situation causes discomfort and even mental signs of stress Evans [40] . Schopler and Stockdale [25] argued that the extent of intrusion is the critical element of 'crowding stress' and one of the many enablers of the personal intuition of being crowded. Crowding in a retail environment refers to interference caused by the presence of others inside a store. Interference has sub-sets like perceived inadequacy of space, restrictions on behavioural choices, excessive stimulation from social sources and familiar or inappropriate contacts, unwanted social interactions, interference and blocking or inability to attain desired levels of privacy, as demonstrated in Schopler and Stockdale [25]. Proximity to other shoppers reduces the quality of customers' perceived waiting experiences [41]. Customers also develop social pressure when the line is building behind them (especially evident at the crowded ATM counter) [42]. In agreement with the arguments above, we hypothesise that:

H7: Various situations induce emotional discomfort' while in the queue'.

3. Method

The survey was conducted in a natural setting to validate the theoretical model empirically. Previous research by Taylor [12] and Riel, et al. [3] pursued identical approaches as they offer variance in queue length and causes in the stores concerned. Also, Riel, et al. [3] advocated avoiding the carry-over effects of earlier shopping encounters by administering the questionnaire to respondents immediately after their store visit. Thus, the service perceptions and store evaluations were recorded immediately after the customers shopped. 

3.1. Sampling

The research population comprised all resident and tourist customers visiting the organised retail chain outlets in Bengaluru Urban. Confirmatory sampling was used in this study, wherein specific sample elements were selected since they were the key respondents to test the hypothesis. Accordingly, 385 respondents (shoppers) visiting the ten leading supermarkets and hypermarkets located in major localities in Bengaluru were approached. Although the stores under consideration sell similar brands and log high sales turnover every day, they differ significantly in in-store image, ambience, the variety of merchandise, pricing, and promotion strategies.

Table 1. Sample demographics.
Demographic profile
n
%
Gender 
Male
207
53.8
Female
178
46.2
Age
18-30
107
27.8
31-40
160
41.6
41-50
87
22.5
>50
31
8.1
Type of the outlet visited
Supermarket
190
49.4
Hypermarket
195
50.6
Frequency of visit
Occasionally
81
21
Once a week
189
49.1
Fortnightly
71
18.4
Once a month
44
11.5
Time spent on shopping before reaching the billing counter
<30 minutes
165
42.9
30 – 1 hour
163
42.3
1 hour – 2 hours
48
12.5
>2 hours
9
2.3

Table 1 gives the sample description. Among the respondents, 41.6% were in the 31-40 age bracket, and 8.1% were older than 50 years. To obtain a broader insight into the issue under study, responses were gathered from both genders (male and female). Therefore, there is no significant variation in opinion share among both male (53.8%) and female (46.2%) respondents. The nearly identical composition of both formats (49.4% and 50.6%) has ensured accessing sizeable, distinct customer groups. Most customers (49.1%) buy food and groceries weekly from the target retail outlets, followed by occasional customers (21.0%). While few customers (11.5%) are monthly shoppers, signifying large volume buyers. Customers spend varying times shopping in retail stores based on their needs. In the current study, the majority of the respondents (85.2%) spent up to one-hour shopping before joining the queue.

3.2. Scale Development and Validation

The study followed the reactive method by Neuman [43], wherein respondents were contacted after they made an in-store purchase. Based on the suggestions by Tsang, et al. [44], a preliminary pilot testing of the questionnaire was conducted in Bengaluru for a small group of 50 respondents. The response scales were revised particularly on the waiting time as the sample respondents experienced a higher wait duration while shopping in the outlets concerned. The population (shoppers visiting the retail outlet) is large for the current study, and the degree of variability is unknown. Presuming the maximum variability, equal to 50% (i.e., p =0.5) and at a 95% confidence level with  accuracy, the estimated sample size using Cochran [45] formula is 385. Content validity of the constructs was ensured by consulting store managers and executives. The internal consistency of the questionnaire items under each construct is ensured using Cronbach's alpha.

4. Analysis and Findings

4.1. Regression Analysis to Find the Impact of Situational Factors on Emotional Discomfort While in the Queue

Multiple regression analysis was performed by considering seventeen factors as independent variables and the level of discomfort "while in the queue" as the dependent variable. Table 2 and Table 3 present the analysis.

Table 2. Regression analysis of emotional discomfort while in the queue.
Sl No.
Independent variables
(Situations while waiting in the queue)
Unstandardised
Coefficients
Standardised
Coefficients
t
p
B
Std. Error
Beta
 
Constant
0.988
0.081
12.152
0.000
1
Standing in a queue more time than expected
0.176
0.041
0.244
4.331
0.000**
2
Inability to wait in a queue due to physical limitations
0.081
0.033
0.117
2.440
0.015*
3
When the respondent felt time does not pass easily
0.118
0.042
0.162
2.811
0.005**

4
When the checkout lane is not sufficiently spaced
-0.005
0.038
-0.008
-0.142
0.887
5
Standing idle in a queue (feeling loneliness)
-0.026
0.034
-0.039
-0.777
0.438
6
When the respondent had to switch the queue due to slow service
0.209
0.045
0.285
4.673
0.000**
7
When the respondent found the billing counter staffed insufficiently and the queue was growing longer
0.220
0.044
0.247
5.009
0.000**
8
When the respondent had to wait longer since few counters were unmanned /closed
-0.041
0.033
-0.059
-1.232
0.219
9
When some items bought by other customers were not weighed (not ready for billing)
0.110
0.042
0.129
2.623
0.009**
10
When other customers wanted to exchange products already picked for billing
0.031
0.033
0.044
0.965
0.335
11
When the other customer kept adding items to the cart
-0.028
0.038
-0.040
-0.752
0.452
12
When the billing staff responded unpleasantly
0.027
0.023
0.040
1.180
0.239
13
When the other customer identified a defect in the product during the billing and asked for a replacement which caused further delay
-0.035
0.031
-0.048
-1.137
0.256
14
When other customers were using membership cards to redeem loyalty points gained which led to extended wait
0.012
0.030
0.017
0.399
0.690
15
When children/family members make an unplanned purchase
-0.013
0.029
-0.019
-0.464
0.643
16
While other customers preferred payment by coupons which requires additional time to verify the validity of coupons and the amount
0.109
0.041
0.134
2.642
0.009**
17
When other customers had higher cash denominations, and the counter did not have sufficient change
0.078
0.030
0.099
2.641
0.009**

Note: Significant at:  *0.05, ** 0.01 levels.

Table 2 presents the standardised beta coefficients and p-value for the factors causing discomfort while in the queue. The result shows that eight factors were statistically significant among the seventeen factors, with a p-value less than 0.05. They are (1) “standing in a queue more time than expected” (β = 0.244, p = 0.000), (2) “inability to wait in a queue due to physical limitations” (β = 0.117, p = 0.015), (3) “when the respondent felt time does not pass easily”   (β = 0.162, p = 0.005), (4) “when the respondent had to switch the queue due to slow service” (β = 0.285, p = 0.000), (5) “when the respondent saw an insufficiently staffed billing counter, and the queue was growing longer” (β = 0.247, p = 0.000), (6) “when some items bought by other customers were not weighed (not ready for billing)” (β = 0.129, p = 0.009), (7) “while other customers preferred payment by coupons which require additional time to verify the validity of coupons and amount” (β = 0.134, p =0.009), and (8) “when other customers had higher cash denomination, and the counter did not have sufficient change” (β = 0.099, p = 0.009). Other factors have a slight impact on the level of discomfort. Nevertheless, they are not statistically significant.

Table 3.Summary of adjusted R square – Discomfort while in the queue.
R
R Square
Adjusted R Square
p
0.883
0.780
0.770
0.000**

Note: Significant at: ** 0.01 levels.

Table 3 gives a summary of the adjusted R square and corresponding p-value. The overall impact of these factors on the level of emotional discomfort is 77%. Hence, hypothesis H7 is accepted.

4.2. Correlations Between Impulse Buying Behaviour While in the Queue and Discomfort Experienced

Respondents visiting the retail outlets browse merchandise displayed at the checkout and make impulse buying decisions. Table 4 presents the correlations between impulse buying behaviour while in the queue and the discomfort experienced by the respondents.

Table 4.Correlations between impulse buying behaviour while in the queue and discomfort experienced.
Impulse Buying Behaviour
Pearson Correlation
p
Result
The respondent buys the products displayed at the checkout lane spontaneously
-0.180
0.000**
Highly significant
The respondent was attracted to the product range at the checkout lane and spent more than anticipated
-0.144
0.005**
Highly significant
The respondent regret making the wrong choice in a hurry from the checkout lane
-0.327
0.000**
Highly significant
The respondent buys the product if priced aggressively low/special offer price
0.128
0.012*
Significant
The respondent buys the product if it is innovative and affordable
0.031
0.545
Not significant
The respondent buys if the quality of the product is good
-0.032
0.533
Not significant
The respondent looks for a variety of products to be available at the billing counter
0.093
0.068
Not significant
Conversation by the billing personnel impressed the respondent to go for a trial of the product near the checkout lane
-0.225
0.000**
Highly significant

Note: Significant at:  *0.05, ** 0.01 levels.

The respondent's action of spontaneous purchase is significantly negatively correlated with the "discomfort while in the queue" (where r = -0.180, p = 0.000). It suggests that customers make fewer impulse purchases when their discomfort level is high. The respondents spend more money than planned when the range of products at the checkout is pleasing. This action is significantly negatively correlated with the "discomfort while in the queue" (where r = -0.144, p = 0.005). It indicates that customers spend less on impulse buying when their discomfort level is high. The instances of "respondent regretting about making a wrong choice in a hurry" are significantly negatively correlated with the "discomfort while in the queue" (where r = -0.327, p = 0.000). It suggests that customers worry less about a hurried decision to buy a product when their discomfort is high.

On the contrary, they worry more about an impulse purchase when the distress is less. The respondents' intention to buy an aggressively low-priced product on impulse is significantly positively correlated with the discomfort level while in the queue (where r = 0.128, p = 0.012). Thus, a customer at higher levels of discomfort is less likely to be more rational. Whereas the intention to make an impulse purchase, based on its novelty, quality and variety, is not associated with the discomfort in the queue. The conversation with the billing staff correlates negatively with the discomfort while in the queue (where r = -0.225, p = 0.000) and is significant. It implies that increasing customers' discomfort will make them less sociable.

4.3. Correlations Between Customer Engagement and Discomfort While in the Queue

Correlations were performed between customer engagement and discomfort while in the queue. Table 5 shows the association between the variables.
Table 5 shows the correlation between the respondent's engagement and discomfort experienced while in the queue. The respondent's behaviour "looking around the store, other counters and queue movement" correlates positively with the "discomfort while in the queue" (where r = 0.051, p = 0.32).

Therefore, as the respondent's discomfort level increases, the desire for their engagement rises. However, the relationship is not statistically significant. Thus, customer engagement is independent of discomfort levels while in the queue. The respondent's behaviour "browsing the items near the checkout lane" correlates negatively with the "discomfort while in the queue" (where r = -0.037, p = 0.469). Hence, as the respondent's discomfort level increases, the tendency to make an unplanned purchase reduces. However, the relationship is not statistically significant.

Table 5. Relationship between customer engagement and discomfort in the queue.
Discomfort while in the queue
Pearson Correlation
p
Result
The respondent looks around the store, other counters, and queue movement
0.051
0.32
Not significant
The respondent browses items near the checkout lane
-0.037
0.469
Not significant
The respondent glance through mobile /surf internet/play games
-0.126
0.013*
Significant
The respondent gets engaged in conversations with family/friends who accompanied them
-0.162
0.001**
Highly significant
Overall customer engagement
-0.119
0.020*
Significant

Note: Significant at:  *0.05, ** 0.01 levels.

Therefore, browsing behaviour is independent of discomfort levels while in the queue. The respondent's behaviour "glancing through mobile phone" correlates negatively with the "discomfort while in the queue" (where r = -0.126, p = 0.013) and is significant. So, as the respondent spends more time looking at their mobile phone, their discomfort decreases. The respondent's behaviour of "engaging in conversations" correlates negatively with the "discomfort while in the queue" (where r = -0.162, p = 0.001) and is significant. So, as the respondent spends more time chatting with their family members or friends, their discomfort decreases. Further, the overall customer engagement correlates negatively with the "discomfort while in the queue" (where r = -0.119, p = 0.02) and is significant. It implies that as customer engagement increases, their discomfort reduces.

4.4. Structural Equation Modelling

To analyse the structural relationships among measured variables (while in the queue) and latent constructs (emotional discomfort, impulse buying, customer engagement, overall satisfaction, and behavioural response), a multivariate statistical analysis (Structural Equation Modelling) technique was applied. Factors such as age and gender were not considered for the analysis as they were statistically insignificant.

4.5. Model Fit

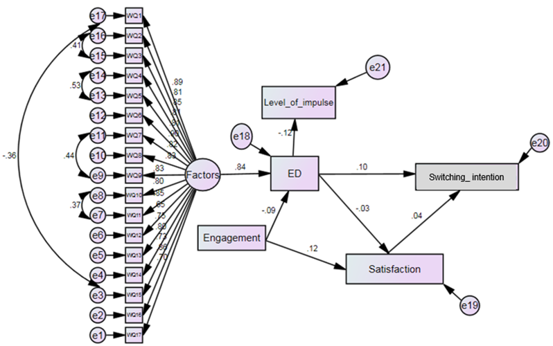
Hair, et al. [46] mentioned assessing the overall model fit to determine whether it attains an adequate level of statistical significance. Hooper, et al. [47] compiled a variety of fit indices such as Chi-Square value, Goodness-of-fit statistic (GFI), Adjusted goodness-of-fit statistic (AGFI), Comparative fit index (CFI), Normed-fit index (NFI), and Root mean square error of approximation (RMSEA) based on the latest research. Hair, et al. [46] suggested parameters like CFI and RMSEA are more reliable and widely used indicators of a better fit model. Following the same, the  and RMSEA were calculated with values of 0.899 (against the suggested value '>0.90') and 0.078 (against the suggested value between 0.03 and 0.08). The result suggests that the model is a good fit. Figure 2 presents the empirically validated model with the structural equation coefficients.

Figure 2.The empirically validated model with path coefficients.

Table 6. Standardised regression weights.
 Independent variable Relationship Dependent variable
Estimate
P
ED <--- Factors
0.841
0.000**
ED <--- Engagement
-0.087
0.002**
Satisfaction <--- Engagement
0.121
0.018*
Satisfaction <--- ED
-0.029
0.566
WQ17 <--- Factors
0.697
0.000**
WQ16 <--- Factors
0.863
0.000**
WQ15 <--- Factors
0.735
0.000**
WQ14 <--- Factors
0.798
0.000**
WQ13 <--- Factors
0.751
0.000**
WQ12 <--- Factors
0.648
0.000**
WQ11 <--- Factors
0.851
0.000**
WQ10 <--- Factors
0.8
0.000**
WQ9 <--- Factors
0.826
0.000**
WQ8 <--- Factors
0.827
0.000**
WQ7 <--- Factors
0.816
0.000**
WQ6 <--- Factors
0.901
0.000**
WQ5 <--- Factors
0.81
0.000**
WQ4 <--- Factors
0.809
0.000**
WQ3 <--- Factors
0.848
0.000**
WQ2 <--- Factors
0.806
0.000**
WQ1 <--- Factors
0.887
0.000**
Switching_intention <--- ED
0.102
0.045*
Switching_intention <--- Satisfaction
0.04
0.427
Level_of_impulse <--- ED
-0.116
0.022*

Note: Significant at:  *0.05, ** 0.01 levels.

Table 6 summarises the multivariate analysis results. All variables (WQ1 to WQ 17) under the situational factor 'While in the queue' are statistically significant . Moreover, these factors have a significant influence on emotional discomfort while in the queue with . The above results are consistent with the findings of the multiple regression analysis of situational factors influencing emotional discomfort (see Table 2). Thus, hypothesis H7 is accepted. The model showed that emotional discomfort has a significant negative impact on impulse buying behaviour with  inferring higher emotional discomfort lowers the impulse buying tendency. Therefore, hypothesis H6 is accepted. Distraction or customer engagement have a significant negative influence on emotional discomfort with implying a higher level of engagement, leading to lower discomfort. Therefore, hypothesis H5 is accepted. Customer engagement has a significant positive influence on overall satisfaction with  indicating a higher level of engagement while in the queue will positively contribute to customer satisfaction. Thus, hypothesis H4 is accepted. Emotional discomfort has a significant positive influence on switching intentions with  suggesting an increased level of discomfort can induce the intention to switch to other retail formats or competitor outlets. Hence, hypothesis H2 is accepted, i.e. the emotional discomfort during the wait induces store switching intention. Emotional discomfort has a negative influence on overall satisfaction with ; the association is statistically not significant with , denoting no impact on customer satisfaction. Hence, hypothesis H3 is rejected, i.e. the emotional discomfort during the wait does not affect overall satisfaction. The overall satisfaction has no impact on the store switching intention of the customers with . Thus, hypothesis H1 is rejected, i.e. the overall satisfaction does not determine the store switching intention.

5. Conclusions

Western societies have reported extensive research on waiting lines [3, 12, 48, 49] . The current study sheds light on the waiting line issues in the Indian context, specifically in hypermarkets and supermarkets. The research underpins past conclusions that queuing is an integral part of customers' retail experience and has a detrimental effect amidst the presence of other customers in line. The study outcomes show that customers visiting the retail outlets undergo emotional discomfort during the checkout process. The discomfort negatively affects impulse buying, impacting the store’s revenue. The current research argues that emotional discomfort encompasses perceived wait duration and has significant consequences on store traffic, income generation and outlet loyalty. The findings suggest that in-store engagement can lessen emotional discomfort.

5.1. Implications of the Study

The psychological aspects of waiting transpired mainly in the perception of western societies, i.e. the United States (American culture), Mexico (European culture), and Thailand (Asian culture). The literature survey revealed limited studies on Indian customers and their perception of waiting in a retail store. The relevance of waiting in a cross-cultural scenario strengthens the literature. The current research contends that emotional discomfort encompasses perceived wait duration and has broader implications on the store’s traffic, revenue and loyalty. Taylor [12] deliberated on the wait experience, attribution for the delay, filled time and their effect on service evaluations. Riel, et al. [3] extended the study and gave a more profound perspective by evaluating the negative responses to waiting and explaining the role of distraction in reducing the negative emotions and overall satisfaction. The current study further contributes to the waiting line literature by investigating the instances of emotional discomfort, examining the broader role of emotional discomfort during the wait, its impact on impulse buying intention, overall satisfaction and switching intentions. Demographics, store attributes, and wait perceptions are critical determinants of emotional discomfort and subsequent response.

Investing in retail automation is challenging, considering fluctuation in footfalls during peak and off-peak days, the tremendous rise in demand for retail space and the steep hike in real estate rentals. The study thus recommends transformations in the checkout experience by offering cost-efficient viable solutions. The distraction offered to engage the customers should present benefits itself and be associated with the checkout process. The customers, when engaged themselves, were found to experience minor discomfort while waiting in the queue.

The research implies that the customers visiting the organised retail outlets in Bengaluru are price conscious and hence willing to forgo comfort. However, given the rampant growth of e-retailers and the threat caused to the offline stores, the retail outlets should emphasise providing a pleasurable in-store experience as a competition tool. This study focused on hypermarkets and supermarkets, but the findings are relevant to outlets selling diverse merchandise and having waiting situations.

5.2. Limitations and Scope for Further Research

The study is confined to multi-brand organised retail chains in Bengaluru Urban and intended to target the respondents shopping at food and grocery outlets. Consequently, the study did not approach customers visiting exclusive apparel and accessories stores for their views. Shoppers visiting the outlets during the rush hours were preferred, and thus, responses were not recorded uniformly throughout the business hours. 

The study further could not establish any relationship between overall satisfaction and behavioural response, such as switching to other retail formats or continuing to shop at the same outlet. It could be due to the data collected throughout the week, though crowding was greater on weekends and special offer days, thus limiting the sources and instances of discomfort.

During the survey, the researchers observed the emergence of mobile app checkout test marketing in selected outlets. Future research could focus on the practicability and success rate of such a system in the Indian market. Also, a comparative study among the cashier operated checkouts and mobile checkout could be studied to determine a more efficient system. Considering the employment challenges in India, it is worth investigating the impact of technological intervention in the retail industry. Further research will answer whether artificial intelligence will replace the human touch in the service industry.

References

[1]           R. C. Larson, "OR forum—perspectives on queues: Social justice and the psychology of queueing," Operations Research, vol. 35, pp. 895-905, 1987.Available at: https://doi.org/10.1287/opre.35.6.895.

[2]           S. Gupta and D. Sharma, "Dimensions of retail service convenience in emerging market settings-a qualitative investigation," Journal of Services Research, vol. 14, pp. 99-123, 2014.

[3]           V. A. Riel, J. Semeijn, D. Ribbink, and Y. Bomert-Peters, "Waiting for service at the checkout: Negative emotional responses, store image and overall satisfaction," Journal of Service Management, vol. 23, pp. 144-169, 2012.Available at: https://doi.org/10.1108/09564231211226097.

[4]           M. K. Hui and D. K. Tse, "What to tell consumers in waits of different lengths: An integrative model of service evaluation," Journal of Marketing, vol. 60, pp. 81-90, 1996.Available at: https://doi.org/10.1177/002224299606000206.

[5]           R. Larson, B. Larson, and K. Katz, "Prescription for waiting–in line blues: Entertain, enlighten and engage," Sloan Management Review, vol. 32, pp. 44-55, 1991.

[6]           D. Zakay and J. Hornik, "How much time did you wait in line?: A time perception perspective," Working Paper No. 20/91. Tel-Aviv: The Israel Institute of Business Research, Tel Aviv University1991.

[7]           K. K. Seawright and S. E. Sampson, "A video method for empirically studying wait-perception bias," Journal of Operations Management, vol. 25, pp. 1055-1066, 2007.Available at: https://doi.org/10.1016/j.jom.2006.10.006.

[8]           M. N. Uddin, M. Rashid, and M. Mostafa, "Automated queue management system," Global Journal of Management and Business Research, vol. 16, pp. 51–58, 2016.

[9]           M. Del Mar Pamies, G. Ryan, and M. Valverde, "Uncovering the silent language of waiting," Journal of Services Marketing, vol. 30, pp. 427-436, 2016.Available at: https://doi.org/10.1108/jsm-10-2014-0352.

[10]         B. B. Anderson and G. Brodowsky, "A cross-cultural study of waiting as a satisfaction driver in selected service encounters," Journal of East-West Business, vol. 7, pp. 11-36, 2001.Available at: https://doi.org/10.1300/j097v07n01_02.

[11]         R. J. Graham, "The role of perception of time in consumer research," Journal of Consumer Research, vol. 7, pp. 335-342, 1981.Available at: https://doi.org/10.1086/208823.

[12]         S. Taylor, "Waiting for service: The relationship between delays and evaluations of service," Journal of Marketing, vol. 58, pp. 56-59, 1994.Available at: https://doi.org/10.1177/002224299405800205.

[13]         E. E. Osuna, "The psychological cost of waiting," Journal of Mathematical Psychology, vol. 29, pp. 82–105, 1985.Available at: https://doi.org/10.1016/0022-2496(85)90020-3.

[14]         P. Huddleston, J. Whipple, R. N. Mattick, and S. J. Lee, "Customer satisfaction in food retailing: Comparing specialty and conventional grocery stores," International Journal of Retail & Distribution Management, vol. 37, pp. 63-80, 2009.Available at: https://doi.org/10.1108/09590550910927162.

[15]         S. Taylor, "The effects of filled waiting time and service provider control over the delay on evaluations of service," Journal of the Academy of Marketing Science, vol. 23, pp. 38-48, 1994.Available at: https://doi.org/10.1007/bf02894610.

[16]         M. M. Davis and J. Heineke, "Understanding the roles of the customer and the operation for better queue management," International Journal of Operations & Production Management, vol. 14, pp. 21-34, 1994.Available at: https://doi.org/10.1108/01443579410056777.

[17]         M. S. Ullal, C. Spulbar, I. T. Hawaldar, V. Popescu, and R. Birau, "The impact of online reviews on e-commerce sales in India: A case study," Economic Research, vol. 34, pp. 2408-2422, 2021.Available at: https://doi.org/10.1080/1331677x.2020.1865179.

[18]         M. J. Bitner, "Evaluating service encounters: The effects of physical surroundings and employee responses," Journal of Marketing, vol. 54, pp. 69-82, 1990.Available at: https://doi.org/10.1177/002224299005400206.

[19]         T. Gail and L. Scott, "Waiting time delays and customer satisfaction in supermarkets," Journal of Services Marketing, vol. 9, pp. 20-29, 1995.Available at: https://doi.org/10.1108/08876049510100281.

[20]         R. Bagozzi, M. Gopinath, and P. Nyer, "The role of emotions in economic," Journal of the Academy of Marketing Science, vol. 27, pp. 184-206, 1999.

[21]         M. B. Houston, L. A. Bettencourt, and S. Wenger, "The relationship between waiting in a service queue and evaluations of service quality: A field theory perspective," Psychology & Marketing, vol. 15, pp. 735-753, 1998.Available at: https://doi.org/10.1002/(sici)1520-6793(199812)15:8%3C735::aid-mar2%3E3.0.co;2-9.

[22]         S. Agarwal, "Customers flock to modern retail chains for daily needs live mint. Retrieved from https://www.livemint.com/Industry/hv21rsdOUbXRIMo7NNIhPL/Customers-flock-to-modern-retail-chains-for-daily-needs.html. [Accessed Aug. 29, 2019]," 2016.

[23]         R. Bennett, "Queues, customer characteristics and policies for managing waiting-lines in supermarkets," International Journal of Retail & Distribution Management, vol. 26, pp. 78-87, 1998.Available at: https://doi.org/10.1108/09590559810206498.

[24]         B. H. Schmitt, L. Dube, and F. Leclerc, "Intrusions into waiting lines: Does the queue constitute a social system?," Journal of Personality and Social Psychology, vol. 63, pp. 806-815, 1992.Available at: https://doi.org/10.1037/0022-3514.63.5.806.

[25]         J. Schopler and J. E. Stockdale, "An interference analysis of crowding," Environmental Psychology and Nonverbal Behavior, vol. 1, pp. 81-88, 1977.Available at: https://doi.org/10.1007/bf01145457.

[26]         A. R. Gilliland, J. Hofeld, and G. Eckstrand, "Studies in time perception," Psychological Bulletin, vol. 43, pp. 162–176, 1946.

[27]         A. Mehrabian and J. A. Russell, An approach to environmental psychology. Cambridge, MA, US: The MIT Press, 1974.

[28]         V. Pallikkara, P. Pinto, I. T. Hawaldar, and S. Pinto, "Impulse buying behavior among female shoppers: Exploring the effects of selected store environment elements," Innovative Mark vol. 16, pp. 54–70, 2020.Available at: https://doi.org/10.21511/im.16(2).2020.05.

[29]         A. R. Hashmi, N. A. Amirah, and Y. Yusof, "Mediating effect of integrated systems on the relationship between supply chain management practices and public healthcare performance: Structural equation modeling," International Journal of Management and Sustainability, vol. 9, pp. 148–160, 2020.Available at: https://doi.org/10.18488/journal.11.2020.93.148.160.

[30]         A. T. Feleke, "Evaluating the quality of Coffee product on marketing performance of Ethiopian commodity exchange (ECX) Hawassa Branch," International Journal of Social Sciences Perspectives, vol. 2, pp. 50–79, 2018.Available at: https://doi.org/10.33094/7.2017.2018.21.50.79.

[31]         S. Morin, L. Dubé, and J.-C. Chebat, "The role of pleasant music in servicescapes: A test of the dual model of environmental perception," Journal of Retailing, vol. 83, pp. 115-130, 2007.Available at: https://doi.org/10.1016/j.jretai.2006.10.006.

[32]         M. S. Ullal, I. T. Hawaldar, M. Suhan, and N. Joseph, "The effect of artificial intelligence on the sales graph in Indian market," Entrepreneurship and Sustainability Issues, vol. 7, pp. 2940-2954, 2020.Available at: https://doi.org/10.9770/jesi.2020.7.4(24).

[33]         D. W. Rook and R. J. Fisher, "Normative influences on impulsive buying behavior," Journal of Consumer Research, vol. 22, pp. 305-313, 1995.Available at: https://doi.org/10.1086/209452.

[34]         F. Strack, L. Werth, and R. Deutsch, "Reflective and impulsive determinants of addictive behavior," Journal of Consumer Psychology, vol. 16, pp. 205–216, 2006.Available at: https://doi.org/10.1207/s15327663jcp1603_2.

[35]         V. Pallikkara, P. Pinto, I. T. Hawaldar, and S. Pinto, "Antecedents of behavioral intention to use online food delivery services: An empirical investigation," Innovative Mark, vol. 17, pp. 1-15, 2021.Available at: https://doi.org/10.21511/im.17(1).2020.01.

[36]         S. Atulkar and B. Kesari, "Role of consumer traits and situational factors on impulse buying: Does gender matter?," International Journal of Retail & Distribution Management, vol. 46, pp. 386-405, 2018.Available at: https://doi.org/10.1108/ijrdm-12-2016-0239.

[37]         V. Pallikkara, P. Pinto, I. T. Hawaldar, and S. Pinto, "Impulse buying behaviour at the retail checkout: An investigation of select antecedents," Business: Theory and Practice, vol. 22, pp. 69-79, 2021.Available at: https://doi.org/10.3846/btp.2021.12711.

[38]         A. Ali and S. Hasnu, "An analysis of in-store shopping environment on consumers' impulse buying: Evidence From Pakistan," Interdisciplinary Journal of Contemporary Research in Business, vol. 5, pp. 560–570, 2013.

[39]         S. Mittal, D. Chawla, and N. Sondhi, "Impulse buying tendencies among Indian consumers: Scale development and validation," Journal of Indian Business Research, vol. 8, pp. 205-226, 2016.Available at: https://doi.org/10.1108/jibr-09-2015-0101.

[40]         G. W. Evans, "Crowding in humans," Journal of Applied Social Psychology, vol. 9, pp. 27–46, 1979.

[41]         N. Puccinelli, R. Goodstein, D. Grewal, P. Raghubir, and D. Stewart, "Customer experience management in retailing," Journal of Retailing, vol. 85, pp. 15-30, 2009.Available at: https://doi.org/10.1016/j.jretai.2008.11.003.

[42]         M. Dahm, D. Wentzel, W. Herzog, and A. Wiecek, "Breathing down your neck!: The impact of queues on customers using a retail service," Journal of Retailing, vol. 94, pp. 217-230, 2018.Available at: https://doi.org/10.1016/j.jretai.2018.04.002.

[43]         W. L. Neuman, Social research methods: Qualitative and quantitative approaches, 7th ed.: Pearson Education Limited, 2014.

[44]         S. Tsang, C. Royse, and A. Terkawi, "Guidelines for developing, translating, and validating a questionnaire in perioperative and pain medicine," Saudi Journal of Anaesthesia, vol. 11, pp. 80-89, 2017.Available at: https://doi.org/10.4103/sja.sja_203_17.

[45]         W. G. Cochran, Sampling techniques, 3rd ed. New York: John Wiley & Sons, 1977.

[46]         J. F. Hair, W. C. Black, B. J. Babin, and R. E. Anderson, Multivariate data analysis (MVDA), 7th ed.: Pearson New International Edition, 2014.

[47]         D. Hooper, J. Coughlan, and M. R. Mullen, "Structural equation modelling: Guidelines for determining model fit," Electronic Journal of Business Research Methods, vol. 6, pp. 53–60, 2008.

[48]         A. Pruyn and A. Smidts, "Effects of waiting on the satisfaction with the service: Beyond objective time measures," International Journal of Research in Marketing, vol. 15, pp. 321-334, 1998.Available at: https://doi.org/10.1016/s0167-8116(98)00008-1.

[49]         M. Garaus and U. Wagner, "Let me entertain you–Increasing overall store satisfaction through digital signage in retail waiting areas," Journal of Retailing and Consumer Services, vol. 47, pp. 331-338, 2019.Available at: https://doi.org/10.1016/j.jretconser.2018.12.008.